こんにちは。あなぶきハウジングサービス 分譲営業推進グループの和田です。
当社では分譲・賃貸合わせて約145,000戸(2020年5月末時点)のマンションの管理業務を担わせていただいています。このブログでは、私が現在担当している分譲マンション管理業務の営業・業務推進に関わることだけでなく、前任のあなぶきコールセンターや現場での営業経験も踏まえて、皆さんが関心がありそうなこと、知っていそうで意外とご存じ無いこと等々を取りまとめて発信していきたいと思います。どうかお付き合いください。
今回のテーマは『分譲マンション管理業務の電子化とは?現在の状況についてのまとめ』です。
2020年のコロナ禍を一つの契機にして様々な業界でテレワーク・はんこ(押印)レス・電子契約などがこれまでにないスピード感で推進されています。この流れは2021年にはさらに推進され、私たちマンション管理業界もこの流れに沿って対応していくことになり、今後は電子化が当たり前の世界になっていくでしょう。
分譲マンションの管理業務というのは、管理物件の修繕・維持管理業務を除けば、法律やマンション管理規約などで規定された各マンション管理組合の活動のサポート・提案が主な業務なので、この電子化の流れはマンション管理会社だけでなく管理組合の理事長、理事役員の方々、マンション住民の方々にも広く関係していきます。
今回はマンション管理業務の「電子化」の現況を簡単に確認したうえで、管理委託契約書の電子契約化についてご案内したいと思います。
Ⅰ.分譲マンション管理業務の電子化って具体的に何のこと?
「電子化」というワードに関心がある方がインターネットで調べたり関係法令の条文を読むと、電磁的方法(電子情報処理組織を使用する方法その他の情報通信の技術を利用する方法)とか電磁的記録とかいう文言が現れて「いったい何のことやねん、もっと解りやすく言い換えてくれよ!」と初っ端から挫折しがちです。。。
マンション管理業務に関していえば、下記のように理解しておくとイメージしやすいと思います。
*電磁的方法:電子メールの送受信、ホームページ上に表示した「議決権行使フォーマット」に議題の賛否を入力して送信する、ZoomのようなWEB会議システムの活用、電子署名・電子契約サービスで契約を交わす等
*電磁的記録:パソコン、CD-ROM・USBメモリー・ハードディスクなどの記録媒体の活用のほか、クラウドサーバー上にデータを保存すること等
後述するように、現時点では関連法令や管理規約の規定による制約があって実現できていないことが多いのですが、電子化によって「近い将来的に」下記のようなマンション管理運営になっていくと期待されています。
Ⅱ.電子化によって変わるマンション管理運営像
管理組合の理事会や総会などの会合の場面
開催通知や議案書は紙書面ではなく電子メールで案内。双方向通信が可能なWEB会議システムを活用して、自宅や外出先に居ながらパソコンやスマートフォン上で会合に参加し、意見を交換したり資料データを画面で確認したり、賛否の投票もできるようになる。パソコンに不慣れな住民の方は実際の会場に参加してもOK。恐らくオンライン一本化ではなくオンラインとリアルの併用型総会(ハイブリッド総会)が今後主流になるでしょう。
総会の議事録も電子署名をしたうえで電子メールで配信したり、管理組合専用のホームページにアップロード。自宅や管理員室のパソコンなどの画面上で議事録を閲覧できるようになっていくでしょう。
管理組合への各種報告や理事長からの支払い承認を得ないといけない場面
毎月の収支報告書や管理状況報告書はデータを理事長に電子メールで送信したり、理事長専用のWEBサイト上で閲覧・保存できるようになるでしょう。管理組合口座から管理業務やマンションの維持管理に必要な費用の支払いを理事長に承認いただく場合も紙面の帳票への押印ではなく専用のシステムにIDとパスワード入力などで本人認証を行いパソコン・スマホから決済するようなこともできるでしょう。
*この辺りは管理会社・管理組合によっては既に実現されているサービスです。
管理委託契約書の締結や重要事項説明書の説明・押印・交付等の場面
従来マンション管理適正化法で、マンション管理会社と管理組合との間で交わす「管理委託契約書」や「重要事項説明書」は単なる口約束では成立せず、管理業務主任者が記名押印した書面を交付しなければならない規則になっていましたが、「電子化」が認められることで双方向通信が可能なWEB会議システムを活用してオンラインで契約の重要事項を説明したり、書類の記名押印や交付についても電子署名・電子契約システムを用いることになるでしょう。
なお管理委託契約書は管理会社が受託する委託業務金額に応じた印紙の貼付が必要ですが、電子化した書類には印紙の貼付が不要になるので、管理会社・管理組合共に印紙代が削減できる効果が見込まれます。
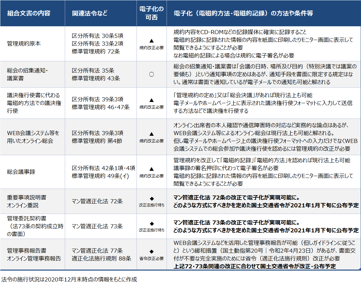
Ⅲ.分譲マンション管理業務の「電子化」の現況
先程は「電子化」によって期待される将来像を描きましたが、冒頭の注意書きの通り、実際には
①関連法令(区分所有法・マンション管理適正化法・それらの施行規則/省令など)の改正が必要な場合、
②法律的には実施が認められているが、管理規約の規定を変更しなければ実施できない場合
があり、現時点ではほとんどが実施されていない状況だと思います。
以下、簡単に現況をまとめてみました。
出典:2020年12月末時点の公開情報をもとに、あなぶきハウジングサービスにて作成
(補足)マンション管理適正化法の改正について
ここで上の一覧表の「重要事項説明書」と「管理委託契約書」欄の【改正法施行待ち】について補足します。
マンション管理適正化法の改正法(令和2年法律第62号)が2020年6月に可決成立し6月24日に公布されました。この改正法の主な改正点は「マンション管理適正化推進計画」「管理計画認定制度」という新制度に関するものでしたが、この時に72条(重要事項説明書)と73条(管理委託契約書)の条文も改正されて「電子化」が認められるようになりました。
具体的には改正法や省令(施行規則)の施行を待たなければいけませんが、附則で公布の日より9ヶ月以内の政令で定める日に施行されると決まっていることから、公布日から9ヶ月後の2021年3月中には施行される予定です。
出典:国土交通省ホームページ 新旧対象条文より
Ⅳ.管理委託契約書の電子契約化について
ここからは管理委託契約書の電子契約が可能になったお話に移りたいと思います。
電子契約ってどんなもの?
そもそも「電子署名・電子契約とは何ぞや?」という話は技術的な説明になり私は門外漢なので、電子署名・電子契約サービスを実施している各事業者(クラウドサイン、CONTRACTHUBなど)のサイトでご確認頂くとして、2019年に「契約成立時の書面の電磁的方法による交付に係る社会実験」が実施された際に出されたガイドラインに電子化の方法の一例がまとめられていますのでこちらが参考になると思います。

出典:一般社団法人マンション管理業協会「契約成立時の書面の電磁的方法による交付に係る社会実験のためのガイドライン」より
管理委託契約書を電子契約化するメリットと課題
今回の法改正で実現する管理委託契約書の電子契約ですが、電子化によって何がどう変わるのでしょうか?
メリットと課題として下記の点が挙げられるといわれています。
コストの削減
先に述べた通り、電子化された契約書は印紙の貼付が不要なので印紙代の削減効果が期待できます。また紙で印刷する必要が無く契約書データのやり取りは電子メールなどで行うので、印刷代や郵送費などの削減効果も考えられます。電子署名・電子契約サービスを利用するにはサービス事業者所定の利用料金が発生しますが、それでも印紙代や郵送費などの方が高くつくケースが多いのではないでしょうか。
また書面での契約であれば契約書原本をロッカーなどで保管する必要がありますが、電子契約の場合はクラウドサーバー上にデータとして保管されるので紛失や毀損のリスクも避けられるといわれています。
国税庁は課税文書を「紙の原本」と定義しています。したがって、契約書の電子データはもちろん、電子データのコピー(写し)も課税対象文書に当たらないため印紙代はかかりません。
出典:クラウドサイン「ゼロから学べる電子契約の基礎—電子契約の導入メリットと注意点 」より
契約締結までの時間短縮
書面で契約する場合は、契約書を印刷・製本⇒押印⇒相手先に送付⇒相手先が押印⇒送り主に返送といった流れになり契約書を相手に送付してから押印されて戻ってくるまでに日数が掛かるのが通常でした。電子契約の場合は全てコンピューター上・ネット上でのやり取りなので契約締結まで早ければ数分で完結できるそうです。
電子契約のデメリット
電子契約サービスには、①契約当事者双方が同じ電子契約サービスを利用しないと電子契約が締結できないタイプと、②発信者側が電子契約サービスの利用登録をしていれば受信者側は特に登録手続きなど不要で電子契約が締結できるタイプとがあります。
①のタイプの場合は、管理組合の理事長にも管理会社と同じ電子契約サービスを利用してもらう必要があるので理事長側に手間や負担がかかるという課題が生じるでしょう。
①②を問わず改正法の条文では「当該管理組合の管理者等・・・の承諾を得て」とあり、電子契約について理事長等の承諾を得られなければ書面で契約することになります。
また電子契約の場合は、既存の書面での契約書とは条文の文言を一部修正する必要が出てくるので、契約書を作成する管理会社側にも手間が必要です。
以上、メリットと課題を簡単にまとめましたが、印紙代コストの削減や契約書の保管リスクの低減など管理組合側にもメリットが大きいので、管理委託契約書の電子契約化は法改正を機に進むのではないかと思います。もしこのブログを読まれている方で管理会社から「管理委託契約書を電子契約で締結したい」という提案を受けたら、ぜひ前向きに検討いただきご承諾いただければと思います。
Ⅴ.まとめ
いかがだったでしょうか。電子化の推進で管理委託契約書だけでなく、分譲マンションにお住いであれば毎年開催される「通常総会」などのやり方も今後は(恐らく近い将来のうちに)ガラッと変わっていくことでしょう。
私たちあなぶきハウジングサービスでも、『ハッピーサポート』『オーナーズサイト』などを通じて、新しいマンション管理運営を次々と進めています。ぜひご期待ください。
本日はご愛読ありがとうございました。
和田典久
香川県高松市生まれ。早稲田大学法学部卒。
学生時代は弁護士を志すも夢破れて帰郷し、2001年に入社。最初の配属は賃貸事業部。
高松で賃貸仲介を4年、広島でPM業務を5年務め、2010年12月よりあなぶきコールセンターで全国からのお客様の声に向き合う。
2021年7月からは事業推進本部 業務推進課で分譲・賃貸・CX・コールセンターとも連携した全社的な業務推進を進めていく。
このブログでは、これまでの現場経験を生かしてお役立ち情報を発信していきたいと思います。
珈琲と旅行をこよなく愛する、最近メタボ気味な48歳。
【保有資格】宅地建物取引士 管理業務主任者 賃貸不動産経営管理士
最新記事 by 和田典久 (すべて見る)
- マンションで起こりやすい騒音トラブルの要因と対応策まとめ - 2025年8月28日
- オートロックなのに鍵を忘れた!入れない時の対処法とトラブル回避法 - 2025年2月23日
- マンションの火災報知器誤作動に悩む方必見!迅速な対応方法とは - 2024年10月19日





















