これは致し方のないことですが、役員経験者が進んで協力をしたり、外部のサポートを利用する等して管理運営を継続していく必要があります。
管理組合の最大の課題は「物事の決め方」
「管理組合にも『豊作』のとき、『不作』のときがあります。」と、あるマンションの理事長さんが世間話の中で言った一言がずっと胸に残っています。
つまり、マンションの管理に関し、専門的知識を有する役員や組合運営に関心が高い役員がいる理事会と、そうでない理事会があるということです。
これは致し方のないことですが、役員経験者が進んで協力をし、外部のサポートを利用する等して管理運営を継続していく必要があります。
目次
- 総会で決議が必要な議決事項
- 管理行為と実施要件
- 標準管理規約第47条(総会の会議及び議事)関係コメント
- まとめ
今回は、総会で決議しなければならない議決事項の種類と、その議決事項の決議要件を分りやすくまとめました。
なお、理事会が修繕工事等を検討する場合の判断基準として、標準管理規約第47条コメント(抜粋)が参考になります。
総会で決議が必要な議決事項
標準管理規約第48条(議決事項)では、以下の事項については、総会の決議を経なければならないと規定しています。
つまり、理事会判断で、勝手に事を進めてはならないというわけです。
- 収支決算及び事業報告
- 収支予算及び事業計画
- 管理費等及び使用料の額並びに賦課徴収方法
- 規約及び使用細則等の制定、変更又は廃止
- 長期修繕計画の作成又は変更
- 第28条第1項に定める特別の管理の実施並びにそれに充てるための資金の借入れ及び修繕積立金の取崩し
- 第28条第2項に定める建物の建替えに係る計画又は設計等の経費のための修繕積立金の取崩し
- 修繕積立金の保管及び運用方法
- 第21条第2項に定める管理の実施
- 区分所有法第57条第2項及び前条第3項第3号の訴えの提起並びにこれらの訴えを提起すべき者の選任
- 建物の一部が滅失した場合の滅失した共用部分の復旧
- 区分所有法第62条第1項の場合の建替え
- 役員の選任及び解任並びに役員活動費の額及び支払方法
- 組合管理部分に関する管理委託契約の締結
- その他管理組合の業務に関する重要事項
(補足)
・標準管理規約第21条(敷地及び共用部分等の管理)
・標準管理規約第28条(修繕積立金)
・区分所有法第57条(共同の利益に反する行為の停止等の請求)
・区分所有法第62条(建替え決議)
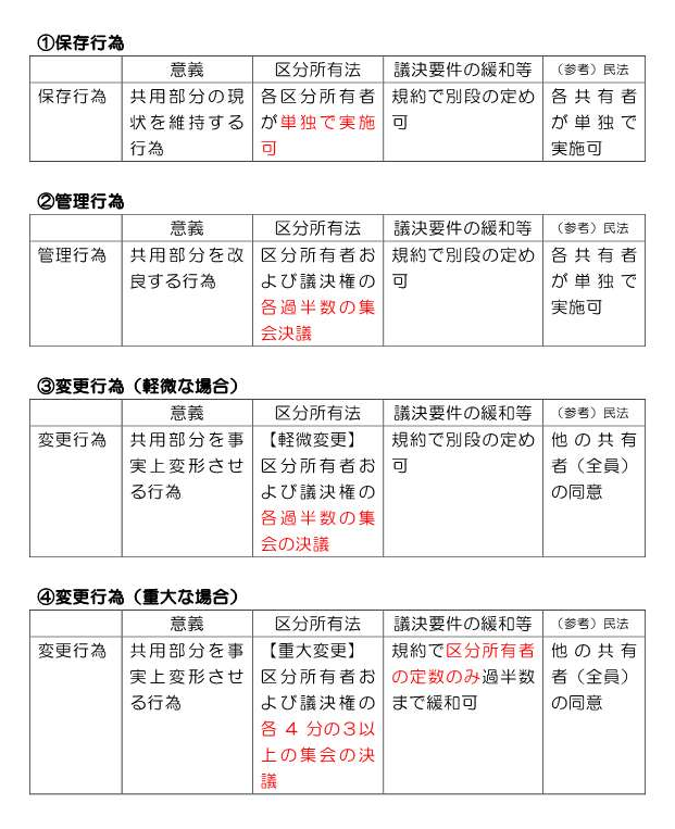
管理行為と実施要件
区分所有法は、共用部分の管理に関する行為を「保存行為」、「管理行為」、「変更行為」の3つに分け、内容に応じて集会の決議要件を変える等、必要な手続きを規定しています。各行為に必要な手続きは以下のとおりです。
標準管理規約第47条(総会の会議及び議事)関係コメント
総会の決議に「普通決議」と「特別決議」があります。
敷地や共用部分等の変更を行う場合、形状または効用の著しい変更を伴うときは、特別決議が必要となります。しかし、どのような工事が普通決議で行えて、どのような工事には特別決議が必要なのかの判断は簡単にはできません。
そこで、標準管理規約では、工事に必要な総会の決議要件について、第47条関係コメントで具体例を出しています。
以下に「実施可能と考えられる」とあるのは、各工事の具体的な内容に基づく個別の判断によるということです。
コメント抜粋
1.議長を含む出席組合員(書面または代理人によって議決権を行使するものを含む)の議決権の過半数で決議し、過半数の賛成を得られなかった議事は否決とすることを意味するものである。
2.このような規定の下で、各工事に必要な総会の決議に関しては、例えば次のように考えられる。ただし、基本的には各工事の具体的内容に基づく個別の判断によることとなる。
ア)バリアフリー化の工事に関し、建物の基本的構造部分を取り壊すなどの加工を伴わずに階段にスロープを併設し、手すりを追加する工事は普通決議により、建物の基本的構造部分を取り壊すなどの加工を伴わずに階段にスロープを併設し、手すりを追加する工事は普通決議により、実施可能と考えられる。
イ)耐震改修工事に関し、柱やはりに炭素繊維シートや鉄板を巻き付けて補修する工事や、構造躯体に壁や筋かいなどの耐震部材を設置する工事で基本的構造部分への加工が小さいものは普通決議により実施可能と考えられる。
ウ)防犯化工事に関し、オートロック設備を設置する際、配線を空き管路内に通したり、建物の外周に敷設したりするなど共用部分の加工の程度が小さい場合の工事や、防犯カメラ、防犯灯の設置工事は普通決議により実施可能と考えられる。
エ)IT化工事に関し、光ファイバー・ケーブルの敷設工事を実施する場合、その工事が既存のパイプスペースを利用するなど共用部分の形状に変更を加えることなく実施できる場合や、新たに光ファイバー・ケーブルを通すために、外壁・耐力壁等に工事を加え、その形状を変更する場合でも、建物の躯体部分に相当程度の加工を要するものではなく、外観を見苦しくない状態に復元するのであれば、普通決議により実施可能と考えられる。
オ)計画修繕工事に関し、鉄部塗装工事、外壁補修工事、屋上等防水工事、給水管更生・更新工事、照明設備、共聴設備、消防用設備、エレベーター設備の更新工事は普通決議で実施可能と考えられる。
カ)その他、集会室、駐車場、駐輪場の増改築工事などで、大規模なものや著しい加工を伴うものは特別多数決議により、窓枠、窓ガラス、玄関扉等の一斉交換工事、既に不要となったダストボックスや高置水槽等の撤去工事は普通決議により、実施可能と考えられる。
単に、IT化工事→普通決議と考えるのではなく、工事内容によっては決議要件が変わる場合がありますから注意しましょう。
まとめ
マンション内で起こる問題には、いろいろなものがあります。
問題の性質に応じて、管理組合は結論を出さなければなりません。どのような考え方で、どのような決め方をすればよいのか、管理組合にとっては重要なことです。今回まとめた管理組合の「物事の決め方」のポイントがその手がかりになれば幸いです。
北林真一
大学卒業後、一貫して不動産業界に従事してきました。
皆さまの大事なお住まい(マンション)のことは私にお任せください。
【得意分野】・合意形成の進め方 ・大規模修繕工事
【モットー】謙虚であれ、誠実であれ
【特技】日本酒と音楽(邦楽除く)は少しだけ詳しいです。
最新記事 by 北林真一 (すべて見る)
- 管理組合役員必見!マンションにおける消防訓練3つのポイント - 2023年12月6日
- マンション管理組合役員必見|分譲マンション収益事業の税務申告3つのポイント - 2022年10月4日
- マンション管理組合の会計監査のチェックポイントⅡ~貸借対照表を監査する~ - 2022年9月10日






















