平成28年3月14日付、国土交通省からマンションにおける管理ルールの標準モデルである「マンション標準管理規約」と、同管理規約の解説である「マンション標準管理規約コメント」の改正が告示されました。
改正ポイントはいくつかありますが、予備知識として、区分所有法、マンション管理適正化法等の法律の制定・改正、これらの法律に基づき作られたマンション標準管理規約および同コメント等の策定・改訂の経緯を見ていきましょう。
目次
- マンションに関する法律等の制定・改正等の経緯
- まとめ
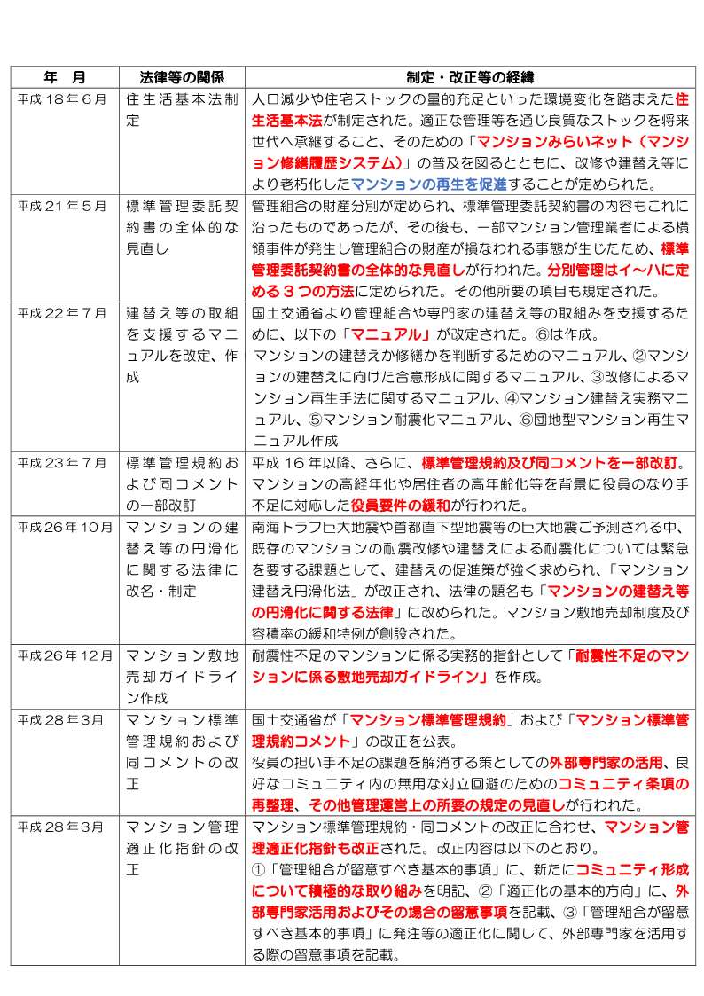
マンションに関する法律等の制定・改正等の経緯
マンション管理に係る法律や標準管理規約等の変遷を見ると、管理運営の方法や管理に対する認識が変わってきたことが分かります。
(補足)
区分所有法:建物の区分所有等に関する法律
適正化法:マンションの管理の適正化の推進に関する法律
適正化指針:マンションの管理の適正化の推進に関する指針
建替え円滑化法:マンションの建替え等の円滑化に関する法律
関連記事はこちらから!
→マンションの理事の方必見!マンション管理50年間のトレンド
→マンション管理組合会計のポイント⑧ 財産の分別管理の法改正
→マンション管理組合会計のポイント⑨ 財産の分別管理イ、ロ、ハ
まとめ
国の憲法を改正するのは大変ですが、管理組合の「憲法」といわれている「管理規約」は時代の要請に合わせ、どんどん変わっています。
マンションストックの増加に伴い、大規模修繕・建替え等の問題や区分所有者の高齢化等といった問題にも対応しなければなりません。
マンションをめぐるさまざまな課題に対して、法律が制定・改正され、それに付随して、マンションの管理規約等も改訂されています。
こういった時代の流れを理解する早道として、「マンションに関する法律等の制定・改正等の経緯」をまとめました。お役に立てれば幸いです。
北林真一
大学卒業後、一貫して不動産業界に従事してきました。
皆さまの大事なお住まい(マンション)のことは私にお任せください。
【得意分野】・合意形成の進め方 ・大規模修繕工事
【モットー】謙虚であれ、誠実であれ
【特技】日本酒と音楽(邦楽除く)は少しだけ詳しいです。
最新記事 by 北林真一 (すべて見る)
- 管理組合役員必見!マンションにおける消防訓練3つのポイント - 2023年12月6日
- マンション管理組合役員必見|分譲マンション収益事業の税務申告3つのポイント - 2022年10月4日
- マンション管理組合の会計監査のチェックポイントⅡ~貸借対照表を監査する~ - 2022年9月10日
























