こんにちは、福田です。
さて、今回は大規模修繕工事を前提にした「建物劣化診断」についてお話しいたします。
目次
- 依頼先を決めて調査開始
- 調査の方法とは
- 劣化診断報告会を開催して報告書の内容を確認する
- まとめ
依頼先を決めて調査開始
診断を行うには主に次の2通りの方法があります。
①コンサル会社(建築士事務所)へ依頼する
②管理会社へ依頼する
などがありますが、今後の大規模修繕工事のパートナーの選び方によって左右されます。たとえば設計監理方式※だと①のコンサル会社へ、責任施工方式※だと②の場合が一般的ですね。(※過去のブログ 大規模修繕工事のパートナー選びを参照)
依頼先が決まったらアンケートなどを行い共用部や、専用部についての住民の意見を吸い出して劣化状況把握の資料にします。普段は気がつかない劣化状況がアンケートを行うことで発見されことがしばしばあります。普段気がつかない天井のシミは実は屋上からの漏水だったと・・・ あるかもしれません。
調査の方法とは
調査の内容としては、バルコニー調査・目視、打診、触診による調査(手の届く範囲)を行います。また、機械試験による破壊調査も行います。コンクリートの中性化、タイル、塗膜の剥離試験などです。コンクリート中性化の調査については過去のブログでもお話しいたしました。 そしてバルコニー内の目視調査があります。調査員が希望される住戸のバルコニーに立ち入り、劣化状況の確認を行います。通常は全戸の約15~20%の住戸を調査することになります。バルコニーはなかなか第三者が立ち入ることのできない共用部ですので、ご心配なお宅は調査の依頼を希望しましょう。数人の調査員がお部屋を通り、バルコニー内で触診・打診等を行います。もし気になる事があれば係員に伝えましょう。たとえば壁のクロスがシミているけど、これは外部からの雨水の浸入ですか?とか気になることは調査員を通じて、管理組合へ伝えてもらいましょう。そうすることで何号室の南側のバルコニーの一部に水たまりがよくできるので是正が必要だとか、修繕する方も修繕箇所がわかっているので対応がスムーズになります。 普段から共用部の気になる経年劣化などに関しても管理組合へ伝えることが大切です。すべてが是正されるとは限りませんが、同様なことが多くアンケートの中で見受けられた場合は、何か限定される原因がある場合があるので重要ですね。
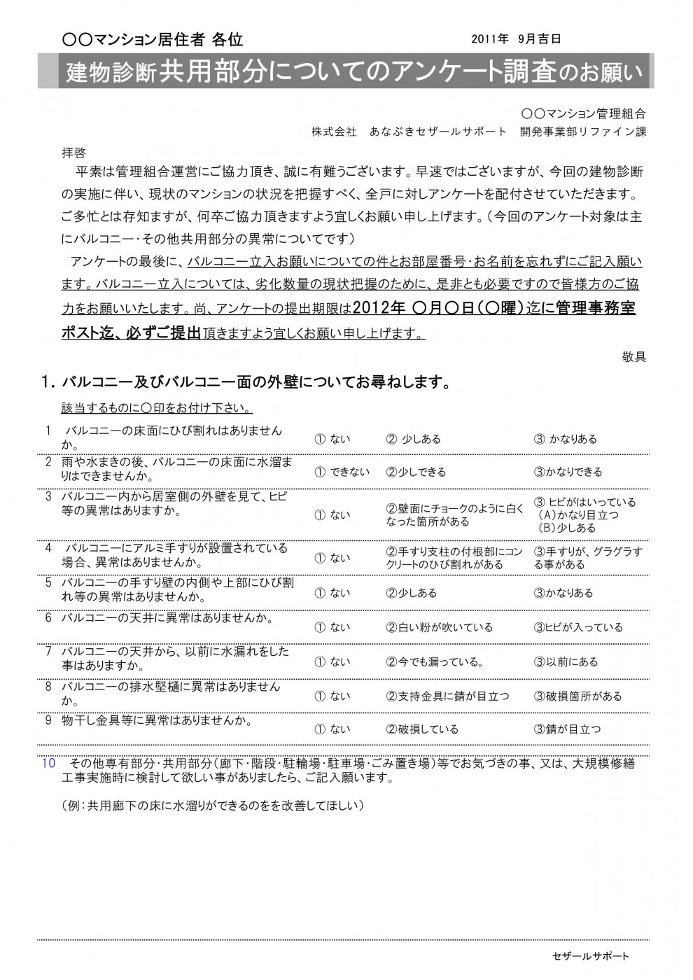
当社のアンケートの参考例です。
劣化診断報告会を開催して報告書の内容を確認する
すべての組合員を対象に対象にして「劣化診断報告会」を開催します。主催は管理組合が行い、今後の大規模修繕工事の必要性について、また、逆の場合になるかもしれませんが、場合によってはは直ぐに大規模修繕工事を着手する必要性はないことを組合員に対して説明を行います。今後の大規模修繕工事の工事着工の判断となる重要な資料になります。報告書の内容は、一般的に4~5段階程度の劣化度判定がなされますが、報告書の結果を踏まえて、大規模修繕工事の着手時に来ているかどうかを見極めることになります。次は 報告書の中身の事例紹介です。
マンションの主な劣化現象(当社の報告書より)
マンションの大敵コンクリートの中性化について
ここでは、冒頭で大規模修繕工事の必要性について記述していますが、締めくくりは 次の内容で、劣化度判定を行っています。
この場合は劣化度Cが多く見受けられて大規模修繕工事の必要性がわかると思います。
まとめ
いかがでしたか。報告書を確認することで、マンションに発生する劣化の種類や、その発生する原因などがお分かりになれるはずですね。マンションによっては劣化診断報告会に出席しないと報告書を見ることは出来ない可能性があります。100戸前後のマンションではなかなか全戸に配布するのは困難かもしれません。がしかし、報告会にはぜひ出席していただいてご自分のマンションの劣化度の確認はしておく必要があります。ここから先は長期修繕計画(案)の話にも触れる内容にもなりますが、これによりご自身が所有されているマンションの寿命がどの程度なのか想像がつくと思います。まだ、4回目、5回目の大規模修繕工事を迎えるマンションはこれからおそらく増える傾向になるでしょう。 来年には、建て替えする際の住民決議が現在の4/5から2/3に緩和されることが、先日の国会で確定しました。老朽化したマンションの建て替えも、より建て替えすることがスムーズになりました。特に、築40年以上の老朽化した団地型マンションにとっては朗報となりますね。そして、計画修繕を繰り返すことで、マンションの耐久性が増していき、自分の孫の世代まで住むことは十分可能だと思います。無駄な修繕を減らして、建築と設備工事のバランスのとれた修繕が望ましいですね。 今回は建築の建物劣化診断についてでしたが、設備についての劣化診断については次の機会にお話ししましょう!
福田 純行
前職の設計事務所時代に手掛けた設計・監理物件は北海道は北見市から南は長崎の佐世保市まで。今となってはとても懐かしい。現在は主にマンションの大規模修繕工事に関するコンサルティング(大規模修繕工事の改修設計・長期修繕計画(案)の作成等)を担当。人が住むマンションのストーリーを一つずつ守るのが役目です。
目指せ、「チェンジ・ザ・ワールド」・E.クリプトン・・・・グルーブな仕事を
皆さんのために。
有資格:一級建築士
最新記事 by 福田 純行 (すべて見る)
- マンション修繕委員会の方必見!これで分かる長期修繕計画と修繕積立金 - 2021年3月12日
- エレベーターのない分譲マンションにお住まいの方へ朗報 - 2020年8月24日
- 分譲マンションで守りたい建築基準法の5つの事例 - 2019年9月30日

























